新闻资讯

当前位置:首页 / 新闻资讯 / 公司动态
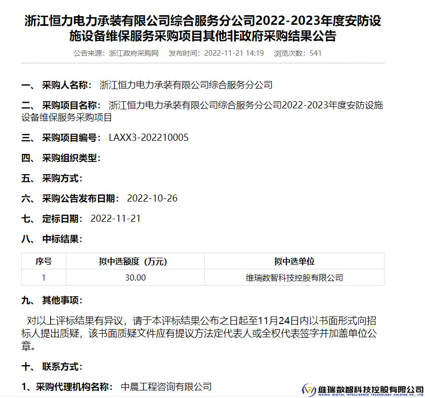
热烈祝贺本公司中标“浙江恒力电力承装有限公司综合服务分公司2022-2023年度安防设施设备维保服务采购项目”
2022-11-21

QQ图片20221127125905.png

服务热线

0571-87925616

地   址:杭州市西湖区灯彩街567号创美华彩国际4幢19层

邮   箱:Service@weirui.top

分公司:富阳 • 衢州 • 金华 • 绍兴 • 上饶 • 南昌 • 南京 • 上海......


快速留言

扫一扫添加